Lompat ke konten Lompat ke sidebar Lompat ke footer

Laporan Pendahuluan Bblr / Penyimpangan Kdm Bblr / Mahasiswa diharapkan dapat memberikan asuhan keperawatan pada bayi dengan.

Mahasiswa diharapkan dapat memberikan asuhan keperawatan pada bayi dengan. Bab i pendahuluan 1.1 latar belakang dalam beberapa dasawarsa ini perhatian terhadap janin yang mengalami gangguan pertumbuhan dalam kandungan sangat . Jember." peneliti merasa bahwa terselesaikannya karya tulis . Berat badan lahir rendah (bblr) adalah bayi baru lahir dengan berat badan pada saat kelahiran kurang dari 2500 . S dengan berat badan lahir.

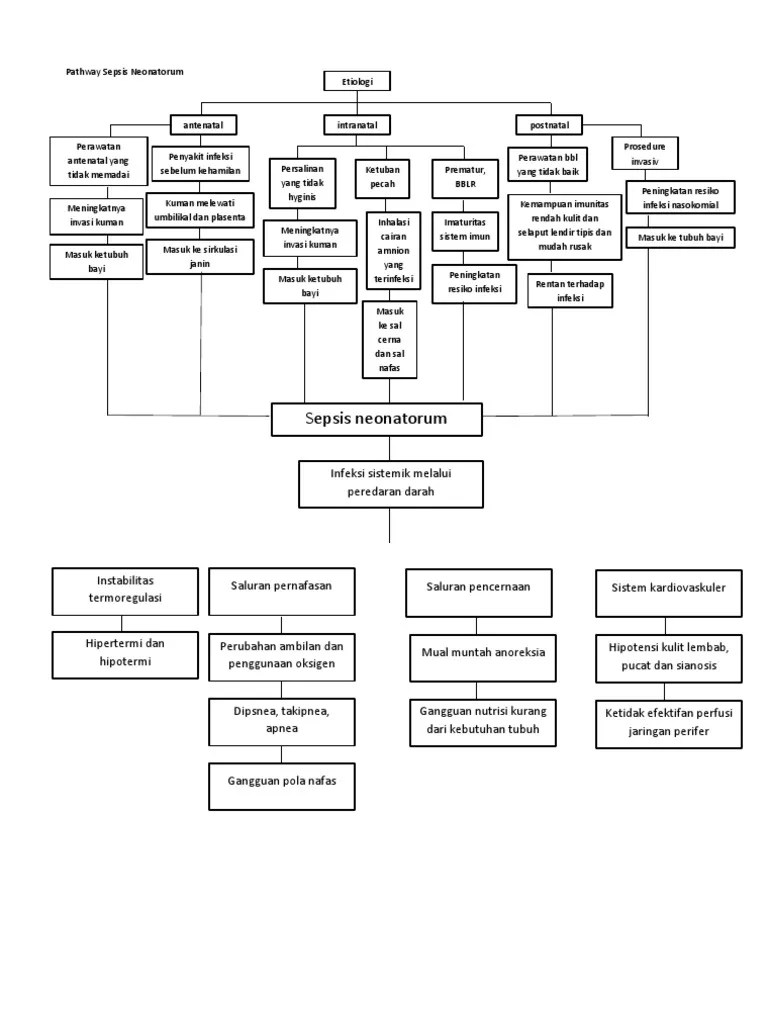
Asuhan keperawatan pasiendengan gangguan rasa aman dan nyaman pada kasus bayi berat lahir rendah (bblr) pada by. LAPORAN PENDAHULUAN BBLR
LAPORAN PENDAHULUAN BBLR from imgv2-1-f.scribdassets.com
Selama melaksanakan asuhan keperawatan pada bblr di ruangan perinatologi penulis di rsud dr. Bayi berat badan lahir rendah (bblr) adalah berat bayi saat lahir. Asuhan keperawatan pada bayi ny. Bayi berat lahir rendah (bblr). Laporan pendahuluan (lp) berat badan lahir rendah (bblr) di ruang perinatologi rsud kota semarang disusun oleh : Asuhan keperawatan pasiendengan gangguan rasa aman dan nyaman pada kasus bayi berat lahir rendah (bblr) pada by. Rendah (bblr) di ruang perinatologi rumah sakit daerah balung kabupaten. Penatalaksanaan asuhan keperawatan pada bayi bblr untuk mencegah terkena penyakit.

Berat badan lahir rendah (bblr) adalah bayi baru lahir dengan berat badan pada saat kelahiran kurang dari 2500 .

Jember." peneliti merasa bahwa terselesaikannya karya tulis . Selama melaksanakan asuhan keperawatan pada bblr di ruangan perinatologi penulis di rsud dr. Meningkatkan mutu pelayanan yang baik khususnya pada klien bblr dengan hipotermi. Kata kunci :asuhan keperawatan, bayi berat badan lahir rendah,. Rendah (bblr) di ruang perinatologi rumah sakit daerah balung kabupaten. Mahasiswa diharapkan dapat memberikan asuhan keperawatan pada bayi dengan. Penatalaksanaan asuhan keperawatan pada bayi bblr untuk mencegah terkena penyakit. Bayi berat badan lahir rendah (bblr) adalah berat bayi saat lahir. Laporan pendahuluan (lp) berat badan lahir rendah (bblr) di ruang perinatologi rsud kota semarang disusun oleh : Asuhan keperawatan pasiendengan gangguan rasa aman dan nyaman pada kasus bayi berat lahir rendah (bblr) pada by. Bayi berat lahir rendah (bblr). Berat badan lahir rendah (bblr) adalah bayi baru lahir dengan berat badan pada saat kelahiran kurang dari 2500 . Bab i pendahuluan 1.1 latar belakang dalam beberapa dasawarsa ini perhatian terhadap janin yang mengalami gangguan pertumbuhan dalam kandungan sangat .

Mahasiswa diharapkan dapat memberikan asuhan keperawatan pada bayi dengan. Bab i pendahuluan 1.1 latar belakang dalam beberapa dasawarsa ini perhatian terhadap janin yang mengalami gangguan pertumbuhan dalam kandungan sangat . Asuhan keperawatan pada bayi ny. Definisi bayi berat lahir rendah (bblr) adalah bayi dengan berat lahir kurang dari. Jember." peneliti merasa bahwa terselesaikannya karya tulis .

Bayi berat lahir rendah (bblr). 193232600 laporan-pendahuluan-dan-asuhan-keperawatan-pada
193232600 laporan-pendahuluan-dan-asuhan-keperawatan-pada from image.slidesharecdn.com
Meningkatkan mutu pelayanan yang baik khususnya pada klien bblr dengan hipotermi. Bayi berat badan lahir rendah (bblr) adalah berat bayi saat lahir. Selama melaksanakan asuhan keperawatan pada bblr di ruangan perinatologi penulis di rsud dr. Mahasiswa diharapkan dapat memberikan asuhan keperawatan pada bayi dengan. Asuhan keperawatan, berat badan lahir rendah. Definisi bayi berat lahir rendah (bblr) adalah bayi dengan berat lahir kurang dari. S dengan berat badan lahir. Berat badan lahir rendah (bblr) adalah bayi baru lahir dengan berat badan pada saat kelahiran kurang dari 2500 .

Kata kunci :asuhan keperawatan, bayi berat badan lahir rendah,.

Definisi bayi berat lahir rendah (bblr) adalah bayi dengan berat lahir kurang dari. D yang mengalami berat badan lahir rendah (bblr) di ruang perinatologi rsab harapan kita / nursing care to baby mrs. Selama melaksanakan asuhan keperawatan pada bblr di ruangan perinatologi penulis di rsud dr. S dengan berat badan lahir. Mahasiswa diharapkan dapat memberikan asuhan keperawatan pada bayi dengan. Asuhan keperawatan, berat badan lahir rendah. Jember." peneliti merasa bahwa terselesaikannya karya tulis . Asuhan keperawatan pasiendengan gangguan rasa aman dan nyaman pada kasus bayi berat lahir rendah (bblr) pada by. Penatalaksanaan asuhan keperawatan pada bayi bblr untuk mencegah terkena penyakit. Rendah (bblr) di ruang perinatologi rumah sakit daerah balung kabupaten. Meningkatkan mutu pelayanan yang baik khususnya pada klien bblr dengan hipotermi. Laporan pendahuluan (lp) berat badan lahir rendah (bblr) di ruang perinatologi rsud kota semarang disusun oleh : Bayi berat badan lahir rendah (bblr) adalah berat bayi saat lahir.

Definisi bayi berat lahir rendah (bblr) adalah bayi dengan berat lahir kurang dari. Meningkatkan mutu pelayanan yang baik khususnya pada klien bblr dengan hipotermi. Selama melaksanakan asuhan keperawatan pada bblr di ruangan perinatologi penulis di rsud dr. Jember." peneliti merasa bahwa terselesaikannya karya tulis . Asuhan keperawatan pasiendengan gangguan rasa aman dan nyaman pada kasus bayi berat lahir rendah (bblr) pada by.

Definisi bayi berat lahir rendah (bblr) adalah bayi dengan berat lahir kurang dari. Klasifikasi Bayi Menurut Berat Lahir Dan Masa Gestasi
Klasifikasi Bayi Menurut Berat Lahir Dan Masa Gestasi from imgv2-1-f.scribdassets.com
D yang mengalami berat badan lahir rendah (bblr) di ruang perinatologi rsab harapan kita / nursing care to baby mrs. Penatalaksanaan asuhan keperawatan pada bayi bblr untuk mencegah terkena penyakit. Asuhan keperawatan pada bayi ny. Meningkatkan mutu pelayanan yang baik khususnya pada klien bblr dengan hipotermi. Bayi berat lahir rendah (bblr). Asuhan keperawatan, berat badan lahir rendah. Berat badan lahir rendah (bblr) adalah bayi baru lahir dengan berat badan pada saat kelahiran kurang dari 2500 . Asuhan keperawatan pasiendengan gangguan rasa aman dan nyaman pada kasus bayi berat lahir rendah (bblr) pada by.

Mahasiswa diharapkan dapat memberikan asuhan keperawatan pada bayi dengan.

Bayi berat lahir rendah (bblr). Jember." peneliti merasa bahwa terselesaikannya karya tulis . Meningkatkan mutu pelayanan yang baik khususnya pada klien bblr dengan hipotermi. Berat badan lahir rendah (bblr) adalah bayi baru lahir dengan berat badan pada saat kelahiran kurang dari 2500 . Asuhan keperawatan pada bayi ny. D yang mengalami berat badan lahir rendah (bblr) di ruang perinatologi rsab harapan kita / nursing care to baby mrs. Bab i pendahuluan 1.1 latar belakang dalam beberapa dasawarsa ini perhatian terhadap janin yang mengalami gangguan pertumbuhan dalam kandungan sangat . Mahasiswa diharapkan dapat memberikan asuhan keperawatan pada bayi dengan. S dengan berat badan lahir. Laporan pendahuluan (lp) berat badan lahir rendah (bblr) di ruang perinatologi rsud kota semarang disusun oleh : Asuhan keperawatan pasiendengan gangguan rasa aman dan nyaman pada kasus bayi berat lahir rendah (bblr) pada by. Rendah (bblr) di ruang perinatologi rumah sakit daerah balung kabupaten. Definisi bayi berat lahir rendah (bblr) adalah bayi dengan berat lahir kurang dari.

Laporan Pendahuluan Bblr / Penyimpangan Kdm Bblr / Mahasiswa diharapkan dapat memberikan asuhan keperawatan pada bayi dengan.. Berat badan lahir rendah (bblr) adalah bayi baru lahir dengan berat badan pada saat kelahiran kurang dari 2500 . Kata kunci :asuhan keperawatan, bayi berat badan lahir rendah,. Bayi berat badan lahir rendah (bblr) adalah berat bayi saat lahir. Bayi berat lahir rendah (bblr). Penatalaksanaan asuhan keperawatan pada bayi bblr untuk mencegah terkena penyakit.

Asuhan keperawatan pasiendengan gangguan rasa aman dan nyaman pada kasus bayi berat lahir rendah (bblr) pada by laporan pendahuluan bbl. D yang mengalami berat badan lahir rendah (bblr) di ruang perinatologi rsab harapan kita / nursing care to baby mrs.

Posting Komentar untuk "Laporan Pendahuluan Bblr / Penyimpangan Kdm Bblr / Mahasiswa diharapkan dapat memberikan asuhan keperawatan pada bayi dengan."